Machine Learning for Characterization and Processing
Unit 12: Uncertainty-aware regression & Gaussian Processes

AI 4 Materials / KI-Materialtechnologie

Prof. Dr. Philipp Pelz

FAU Erlangen-Nürnberg

FAU Logo IMN Logo CENEM Logo ERC Logo Eclipse Logo

01. Intro & The Cost of Uncertainty

The Danger of Point Estimates

  • Standard ML models give a single number (e.g., Yield strength = 800 MPa).
  • Problem: What if the model is “confused” due to sparse data?
  • In engineering, a point estimate without an error bar is a liability.
  • Trust = Prediction + Confidence.

Why UQ in Materials Science?

  • Small Data: Experiments are expensive; we often have <100 samples.
  • High Risk: Predicting material failure incorrectly leads to catastrophe.
  • Active Learning: We need to know where to perform the next experiment.

02. Taxonomy of Uncertainty

Aleatoric Uncertainty (Statistical)

  • “Uncertainty due to randomness.”
  • Examples:
    • Sensor noise in a TEM.
    • Thermal fluctuations during solidification.
  • Irreducible: More data won’t change the noise floor of the instrument.

Epistemic Uncertainty (Systemic)

  • “Uncertainty due to lack of knowledge.”
  • Examples:
    • Predicting properties of a new alloy family.
    • Extrapolating beyond the training process window.
  • Reducible: Collecting more samples in that region “teaches” the model.

Total Uncertainty

  • \(\sigma_{total}^2 = \sigma_{aleatoric}^2 + \sigma_{epistemic}^2\).
  • Visualization: The “Uncertainty Ribbon” balloons in data-poor regions.

03. Bayesian Regression

The Bayesian Philosophy

  • (Bishop 3.3)
  • Treat weights \(\mathbf{w}\) as probability distributions, not single numbers.
  • Prior \(p(\mathbf{w})\): What we believe before seeing data (Expert knowledge).
  • Posterior \(p(\mathbf{w} | \text{Data})\): Our updated belief after experiments.

Predictive Distribution

  • Instead of one prediction, we average the predictions of ALL possible models.
  • Result: Mean \(\mu(x)\) (Best Guess) and Variance \(\sigma^2(x)\) (Error Bar).
  • The variance naturally increases away from the training data.

04. Gaussian Processes (GPs)

From Weights to Function Space

  • (Rasmussen & Williams 2006)
  • Instead of learning weights, we define a distribution over functions: \[f(x) \sim \mathcal{GP}(m(x), k(x, x'))\]
  • \(k(x, x')\) is the Kernel (Covariance function).

Kernels: The Heart of the GP

  • The Kernel defines “Similarity”: If \(x\) and \(x'\) are close, \(f(x)\) and \(f(x')\) should be similar.
  • RBF (Gaussian): Smooth, infinitely differentiable.
  • Matern: Less smooth, better for “noisy” physical phenomena.
  • Periodic: For repeating structures (lattices).

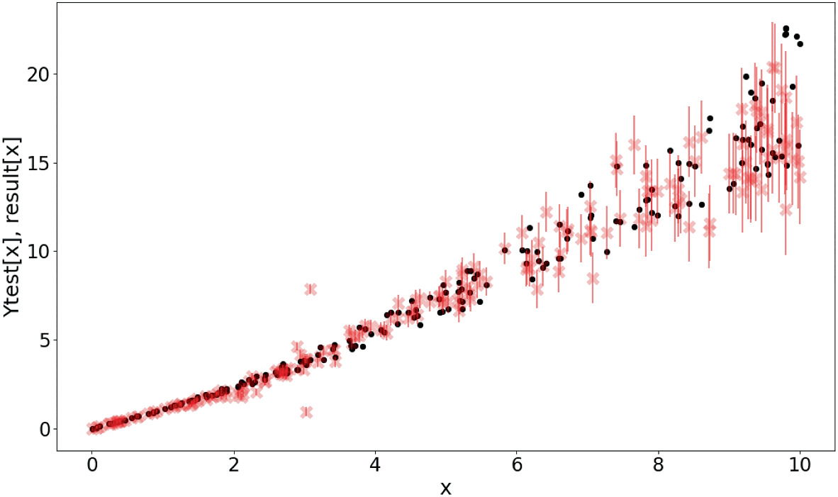
GP Regression: The “Confidence Ribbon”

  • Near training points: Uncertainty is low (pins the function).
  • Away from data: Uncertainty grows back to the prior.
  • Mesh-free: Excellent for small, high-quality materials datasets.

05. Uncertainty in Deep Learning

Scaling the Trust

  • GPs are slow for large data (\(O(N^3)\)).
  • How to get UQ in Deep Learning?
  • MC Dropout: Keep dropout ON during testing to sample the model distribution.
  • Deep Ensembles: Train multiple models to see where they disagree.

Mixture Density Networks (MDNs)

  • (Neuer 6.4.4)
  • NN predicts the parameters of a distribution (\(\mu, \sigma, \pi\)).
  • Handles multi-modal physics (e.g., a process resulting in two possible phases).

06. Case Studies & Summary

Bayesian Optimization

  • Using the GP uncertainty to guide discovery.
  • Acquisition Function: Balancing Exploitation (near good points) vs Exploration (uncertain points).
  • Finding optimal properties with 90% fewer experiments.

Recap: Unit 12

  • Point estimates hide risk; distributions reveal it.
  • GPs provide principled, non-parametric UQ.
  • Kernels encode physical length scales.
  • Uncertainty is the guide for Smart Experimental Design.

References & Further Reading

  • Neuer (2024): Ch. 6.4 (Stochastic Methods)
  • Bishop (2006): Ch. 3.3 & 3.5 (Bayesian Linear Models)
  • Rasmussen & Williams (2006): Gaussian Processes for ML